๐ ๐๐ป๐ถ๐ & ๐ฆ๐ถ๐ฑ๐ฒ๐ฐ๐ฎ๐ฟ ๐๐ผ๐ป๐๐ฎ๐ถ๐ป๐ฒ๐ฟ๐: ๐ง๐ต๐ฒ ๐จ๐ป๐๐๐ป๐ด ๐๐ฒ๐ฟ๐ผ๐ฒ๐ ๐ผ๐ณ ๐๐๐ฏ๐ฒ๐ฟ๐ป๐ฒ๐๐ฒ๐ ๐ ๏ธ
Kubernetes


Init Containers vs Sidecar Containers: The Unsung Heroes of Cloud-Native Apps
When running microservices in production, itโs not just about getting your app to runโitโs about ensuring it runs reliably, securely, and at scale. Thatโs where two Kubernetes patternsโInit Containers and Sidecar Containersโcome in.
Both play different but equally important roles in making your applications production-ready. Letโs break them down. ๐
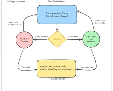
๐ Init Containers: Your Appโs Pre-Flight Checklist
Before your main application container even starts, init containers prepare the environment. Think of them as the ground crew making sure everything is ready before takeoff.
Some common use cases include:
๐ Fetching secrets from Vault or AWS Secrets Manager
๐งช Running database migrations safely before the app starts
โ๏ธ Setting up configuration files or waiting for dependent services
With init containers, you can guarantee that your app always starts in the right state, avoiding crashes and race conditions.
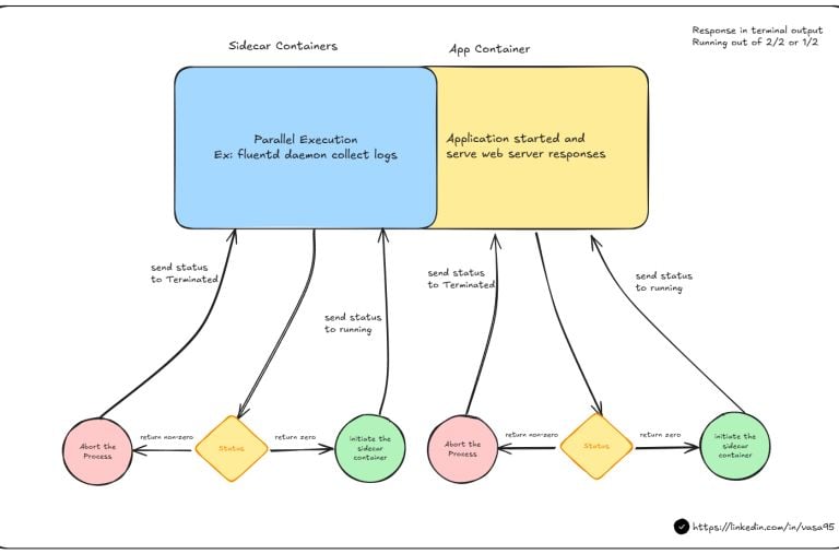
๐ก๏ธ Sidecar Containers: Superpowers Without Touching Your Code
While init containers handle setup, sidecar containers run alongside your main containerโgiving your app extra capabilities without requiring code changes.
Typical sidecar use cases:
๐ Log collection (e.g., Fluentd, Promtail)
๐ต๏ธ Service mesh proxies (e.g., Envoy, Istio)
๐ Automatic token refreshers or config reloaders
This approach lets you add observability, networking, and security as separate concerns instead of baking them directly into your app logic. Thatโs clean architecture at work.
๐ง Why This Matters
In real-world deployments, init and sidecar containers arenโt just nice-to-havesโtheyโre what make cloud-native applications:
โ Resilient: Fail-safe startups and restarts
โ Modular: Decoupled responsibilities
โ Production-ready: Following best practices instead of hacks
Without these patterns, teams often end up hardcoding logic, bloating container images, or introducing operational risks.
๐ก Takeaway
If youโre building cloud-native systems or running workloads in Kubernetes, init and sidecar containers arenโt optionalโtheyโre best practices that will make your apps more stable, secure, and scalable.
๐ Want to dive deeper?



